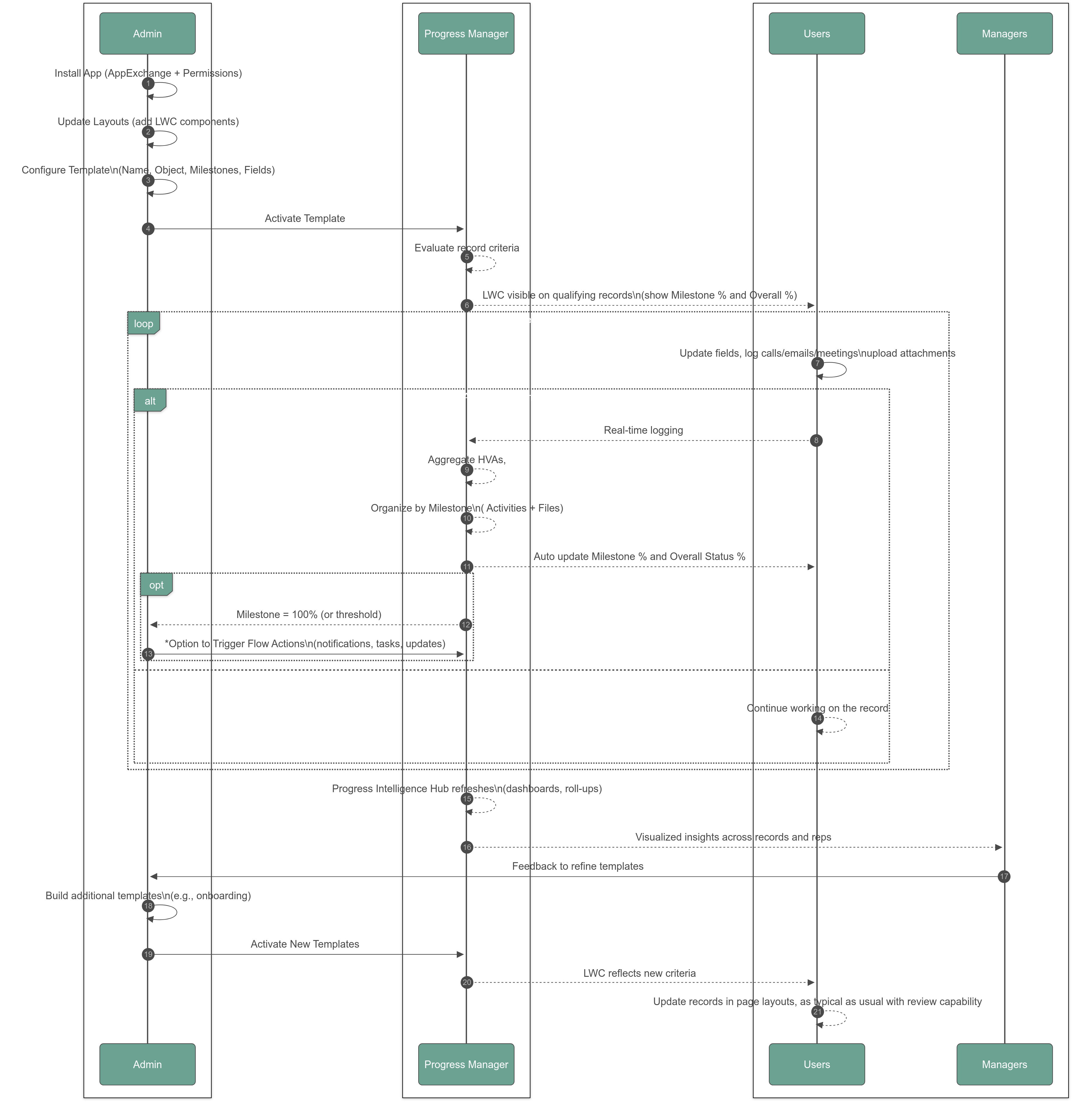
Progress Manager Sequence Diagram

Created by Mike Johnson, Modified on Sat, 4 Oct, 2025 at 1:21 AM by Mike Johnson

Was this article helpful?

That’s Great!

Thank you for your feedback

Sorry! We couldn't be helpful

Thank you for your feedback

Let us know how can we improve this article!

Select at least one of the reasons
CAPTCHA verification is required.

Feedback sent

We appreciate your effort and will try to fix the article